Product Summary
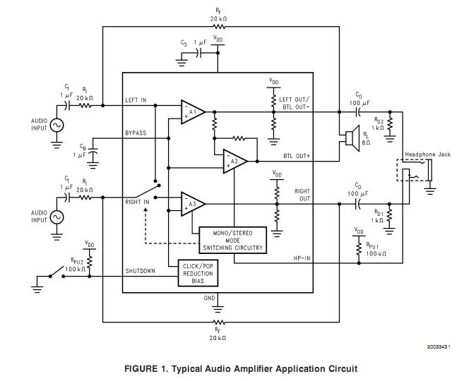
The LM4853MMX is an audio power amplifier. It can automatically switch between mono BTL and stereo SE modes utilizing a headphone sense pin. The LM4853MMX is ideal for any system that provides both a monaural speaker output and a stereo line or headphone output. The applications of the LM4853MMX are Portable computers, Desktop computers, Handheld games. It is designed specifically to provide high quality output power with a minimal amount of external components.
Parametrics
LM4853MMX absolute maximum ratings: (1)Supply Voltage:6.0V; (2)Storage Temperature:-65℃ to +150℃; (3)ESD Susceptibility:3.5kV; (4)ESD Machine model:250V; (5)Junction Temperature (TJ):150℃; (6)Solder Information: Small Outline Package: Vapor Phase (60 sec.): 215℃, Infrared (15 sec.):220℃.
Features
LM4853MMX features: (1)Mono 1.5W BTL or stereo 300mW output; (2)Headphone sense; (3)“Click and pop” suppression circuitry; (4)No bootstrap capacitors required; (5)Thermal shutdown protection; (6)Unity-gain stable; (7)Available in space-saving MSOP and LLP packaging.
Diagrams

| Image | Part No | Mfg | Description | ![]() |
Pricing (USD) |
Quantity | ||||||||||||
|---|---|---|---|---|---|---|---|---|---|---|---|---|---|---|---|---|---|---|
![]() |
![]() LM4853MMX |
![]() National Semiconductor (TI) |
![]() Audio Amplifiers |
![]() Data Sheet |
![]()
|
|
||||||||||||
![]() |
![]() LM4853MMX/NOPB |
![]() National Semiconductor (TI) |
![]() Audio Amplifiers |
![]() Data Sheet |
![]()
|
|
||||||||||||
(China (Mainland))










