Product Summary
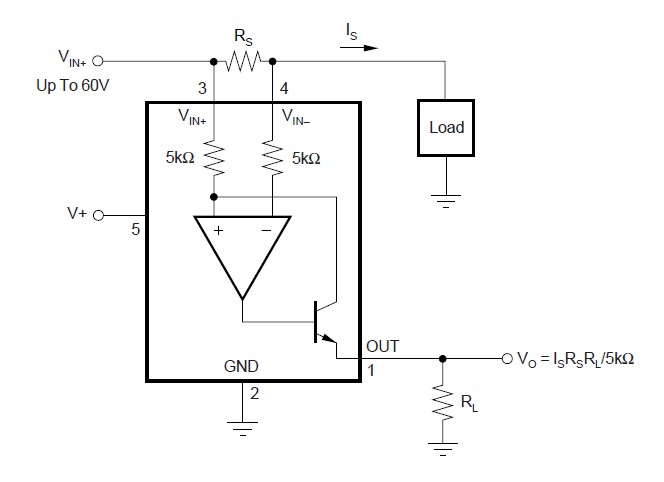
The INA138NA/3K is a high-side, unipolar, current shunt monitor with wide input common-mode voltage range, low quiescent current. Its tiny SOT23 packaging enable use in a variety of applications.
Parametrics
INA138NA/3K absolute maximum ratings: (1)Supply Voltage, V+: –0.3V to 60V; (2)Analog Inputs, VIN+, VIN–: –0.3V to 60V; (3)Differential (VIN+) – (VIN–): –40V to 2V; (4)Differential (VIN+) – (VIN–): –40V to 2V; (5)Analog Output, Out(2): –0.3V to 40V; (6)Input Current Into Any Pin: 10mA; (7)Operating Temperature: –55℃ to +150℃; (8)Storage Temperature: –65℃ to +150℃; (9)Junction Temperature: +150℃.
Features
INA138NA/3K features: (1)Complete unipolar high-side current measurement circuit; (2)Wide supply and common-mode range; (3)INA138: 2.7V to 36V; (4)INA168: 2.7V to 60V; (5)Independent supply and input commonmode voltages; (6)Single resistor gain set; (7)Low quiescent current (25μA typ); (8)Wide temperature range: –40℃ to +125℃; (9)SOT23-5 package.
Diagrams

| Image | Part No | Mfg | Description | ![]() |
Pricing (USD) |
Quantity | ||||||||||||
|---|---|---|---|---|---|---|---|---|---|---|---|---|---|---|---|---|---|---|
![]() |
![]() INA138NA/3K |
![]() Texas Instruments |
![]() Current & Power Monitors & Regulators Hi-Sd Msmnt Current Shunt Mntr Crnt Otp |
![]() Data Sheet |
![]()
|
|
||||||||||||
![]() |
![]() INA138NA/3KG4 |
![]() Texas Instruments |
![]() Current & Power Monitors & Regulators Hi-Sd Msmnt Current Shunt Mntr Crnt Otp |
![]() Data Sheet |
![]()
|
|
||||||||||||
(China (Mainland))









