Product Summary
The LMH0034MA is an adaptive cable equalizer. It is a monolithic integrated circuit for equalizing data transmitted over cable (or any media with similar dispersive loss characteristics). The LMH0034MA operates over a wide range of data rates from 125 Mbps to 1.485 Gbps and supports SMPTE 292M, SMPTE 344M and SMPTE 259M. The applications of the LMH0034MA are SMPTE 292M, SMPTE 344M, and SMPTE 259M serial digital interfaces, Serial digital data equalization and reception, Data recovery equalization.
Parametrics
LMH0034MA absolute maximum ratings: (1)Supply Voltage:-0.5V to 3.6V; (2)Input Voltage (all inputs):-0.3V to VCC+0.3V; (3)Storage Temperature Range:-65℃ to +150℃; (4)Junction Temperature:+150℃; (5)Lead Temperature (Soldering 4 Sec):+260℃; (6)Package Thermal Resistance: θJA 16-pin SOIC:+115℃/W, θJC 16-pin SOIC:+105℃/W; (7)ESD Rating (HBM):8kV; (8)ESD Rating (MM):250V.
Features
LMH0034MA features: (1)SMPTE 292M, SMPTE 344M and SMPTE 259M compliant; (2)Supports DVB-ASI at 270 Mbps; (3)Data rates: 125 Mbps to 1.485 Gbps; (4)Equalizes up to 200 meters of Belden 1694A at 1.485 Gbps or up to 400 meters of Belden 1694A at 270 Mbps; (5)Manual bypass, cable length indicator, and output mute with a programmable threshold; (6)Single-ended or differential input; (7)50Ω differential outputs; (8)Single 3.3V supply operation; (9)208mW typical power consumption with 3.3V supply; (10)Replaces the GS1524 and GS1524A.
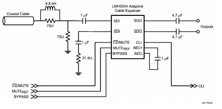
Diagrams

| Image | Part No | Mfg | Description | ![]() |
Pricing (USD) |
Quantity | ||||||||||||
|---|---|---|---|---|---|---|---|---|---|---|---|---|---|---|---|---|---|---|
![]() |
![]() LMH0034MA |
![]() National Semiconductor (TI) |
![]() Interface - Specialized |
![]() Data Sheet |
![]()
|
|
||||||||||||
![]() |
![]() LMH0034MA/NOPB |
![]() National Semiconductor (TI) |
![]() Multimedia Misc SMPTE 292M / 259M ADAPTIVE CABLE EQLZR |
![]() Data Sheet |
![]()
|
|
||||||||||||
![]() |
![]() LMH0034MAX/NOPB |
![]() National Semiconductor (TI) |
![]() Interface - Specialized |
![]() Data Sheet |
![]()
|
|
||||||||||||
![]() |
![]() LMH0034MAX |
![]() National Semiconductor (TI) |
![]() Interface - Specialized |
![]() Data Sheet |
![]()
|
|
||||||||||||
(China (Mainland))










