Product Summary
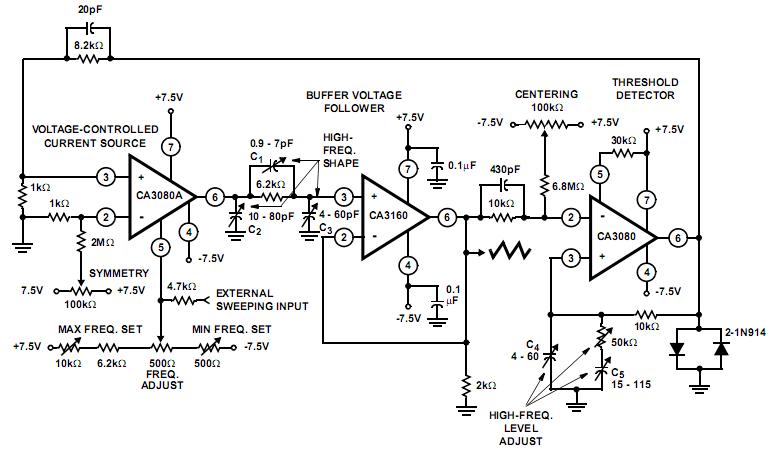
The CA3080E is a 2MHz Operational Transconductance Amplifier. It has a high output impedance and its transconductance (gM) is directly proportional to the amplifier bias current (IABC). The applications of the CA3080E are Sample and Hold, Multiplier, Multiplexer, Comparator, Voltage Follower. The CA3080E is notable for its excellent slew rate (50V/μs), which makes it especially useful for multiplexer and fast unity-gain voltage followers.
Parametrics
CA3080E absolute maximum ratings: (1)Supply Voltage (Between V+ and V- Terminal):36V; (2)Differential Input Voltage:5V; (3)Input Voltage:V+ to V-; (4)Input Signal Current:1mA; (5)Amplifier Bias Current (IABC):2mA; (6)Output Short Circuit Duration:No Limitation.
Features
CA3080E features: (1)Slew Rate (Unity Gain, Compensated):50V/μs; (2)Adjustable Power Consumption:10μW to 30μW; (3)Flexible Supply Voltage Range:±2V to ±15V; (4)Fully Adjustable Gain:0 to gMRL Limit; (5)Tight gM Spread:2:1; (6)Extended gM Linearity:3 Decades.
Diagrams

| Image | Part No | Mfg | Description | ![]() |
Pricing (USD) |
Quantity | ||||
|---|---|---|---|---|---|---|---|---|---|---|
![]() |
![]() CA3080E |
![]() |
![]() IC OPAMP TRANSCONDUCT 2MHZ 8-DIP |
![]() Data Sheet |
![]() Negotiable |
|
||||
![]() |
![]() CA3080E DIP |
![]() Other |
![]() |
![]() Data Sheet |
![]() Negotiable |
|
||||
(China (Mainland))










